2022年南京市社区教育论文评选获奖名单公示

时间:2022-05-18 10:36

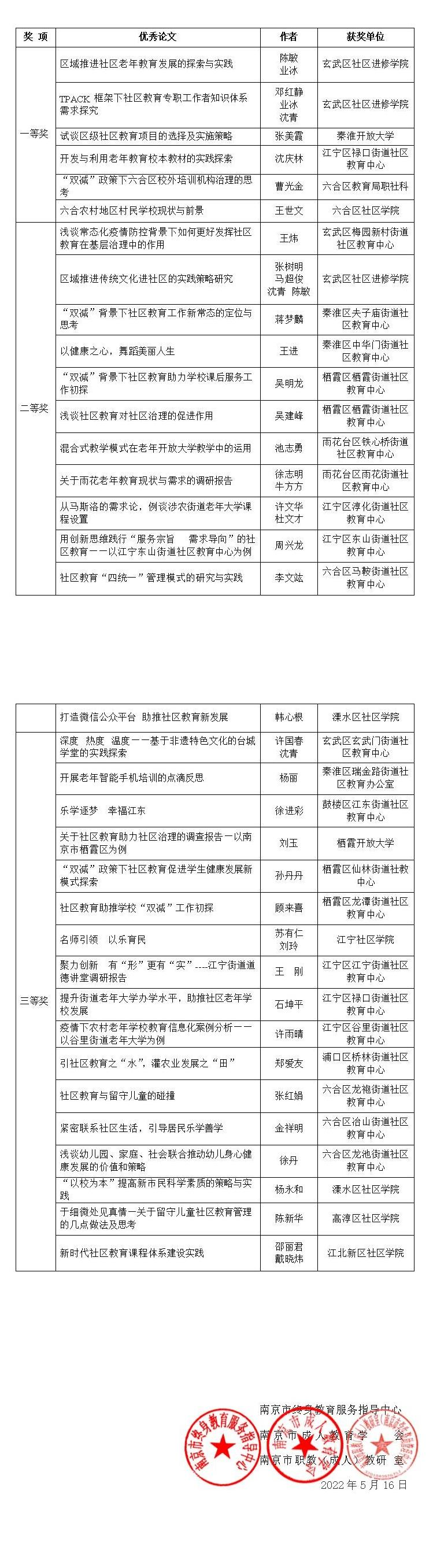
为提高我市社区教育工作的理论研究水平,推动全市社区教育内涵发展,根据《关于开展2022年南京市社区教育论文评审及优秀科研成果评选活动的通知》(宁终身教育〔2022〕1号)的文件要求,南京市终身教育服务指导中心与南京市成人教育学会、南京市职教(成人)教研室于2022年元月至5月开展了全市社区教育论文评选活动,活动受到各单位广泛参与,征集到申报的论文104篇。经过专家评审,共评出一等奖6项,二等奖12项,三等奖17项。本着公平公正的原则,现将获奖名单公示如下(奖项内排名不分先后),公示期为5月18日-5月25日。如有异议,请联系王雨穗老师,联系电话:025-82212150,15651763791。