雨花学习在线
首页
社教动态
视频课程
电子图书
特色资源
定制分类
学习空间
信息速递
热门图书
热门视频
新闻动态
通知
新闻 >
全部
>
信息速递
返回列表
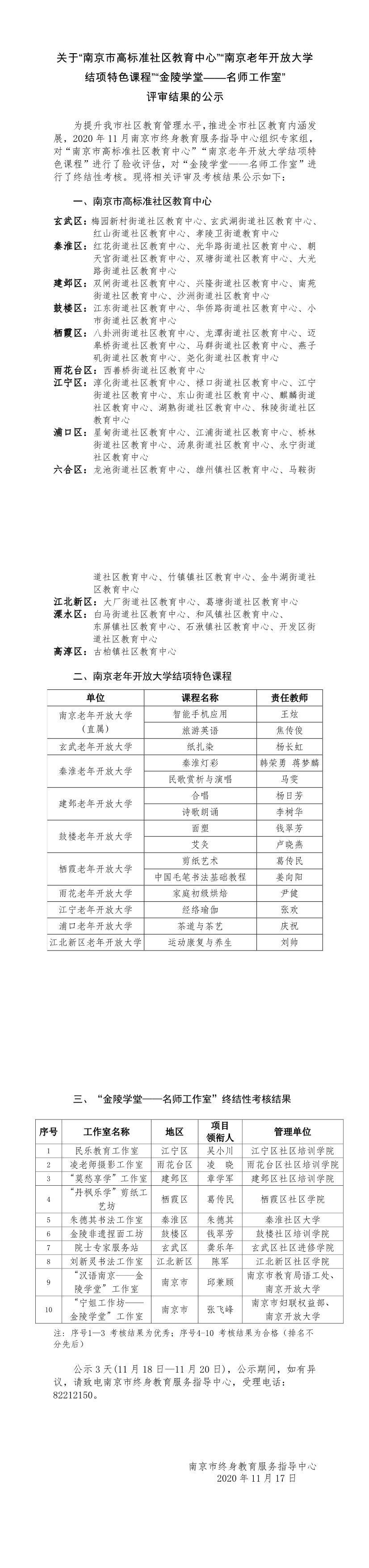
【公示】关于“南京市高标准社区教育中心”“南京老年开放大学结项特色课程”“金陵学堂名师工作室”评审结果的公示
时间:2020-11-18 10:33
上一篇:鼓楼百姓用最美的朗读,致敬抗疫英雄
下一篇: 智学建邺好故事 开启全民终身学习活动周