雨花学习在线
  • 首页
  • 社教动态
  • 视频课程
  • 电子图书
  • 特色资源
  • 定制分类
  • 学习空间
信息速递
热门图书
热门视频
新闻动态
通知
新闻 > 全部 > 信息速递
返回列表

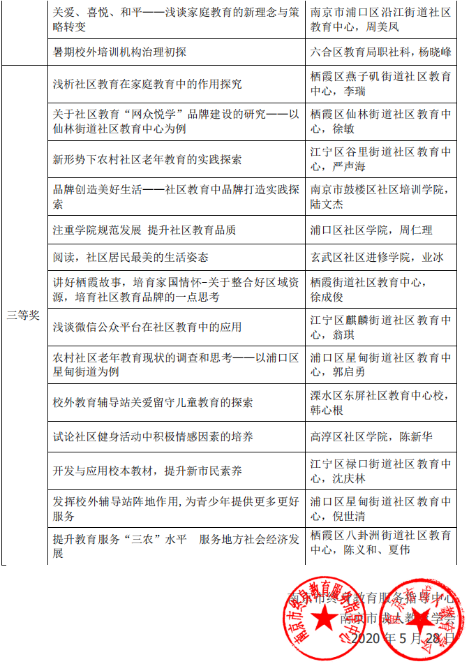
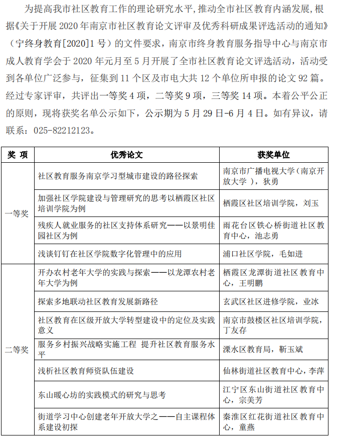
2020年南京市社区教育论文评选获奖名单公示

时间:2020-05-29 17:04

上一篇:南京开放大学(南京城市职业学院)荣获 2019年度社...
下一篇: 2020年南京市社区教育优秀科研成果评选获奖名单公示...

雨花学习在线   版权所有  ICP备09052495号 管理入口

访问人数:次
注册人数:
学 员:人

技术支持:北京世纪超星信息技术有限公司